成人短视频
成人短视频
成人短视频概况
师资队伍
学科建设
本科生教育
研究生教育
科学研究
党建工作
学生工作
校友之家
English
成人短视频
成人短视频
»
成人短视频
»
成人短视频 通知
»
学生园地
成人短视频 通知
招生就业
科研动态
党建动态
成人短视频动态
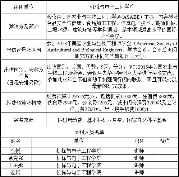
因公临时出访公示表
发布日期:2018-03-16 浏览次数:
公示期自2018年3月16日至2018年3月19日,如有举报意见,请及时以书面或以口头形式向成人短视频 党政综合办公室 反映。
成人短视频
2018年3月16日
编辑:0 终审:0