
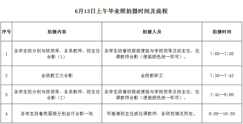
成人短视频 定于6月13日(周三)上午6:50,在成人短视频 楼前照本科生、研究生毕业集体相,并为全院教职工拍摄全家福合影,请2018届本科生、研究生、全体院领导、全体教授、各系系主任、全体毕业班班主任、研究生导师以及各专业任课教师准时参加!
特别强调以下几点:
1、毕业生合影留念也是毕业生离校教育的重要内容,根据目前成人短视频 和专业的设置,一个专业对应一个系,请各系负责人组织本系老师同各专业学生合影。
2、请广大师生提前安排各项工作,准时于6:50在成人短视频 楼前集合照相。本科生以班为单位,由班干部负责召集本班学生,并邀请班主任、任课教师照相。
3、6月13日上午,成人短视频 楼前农机实验室北门前禁止停放任何车辆(含自行车、摩托车),请各位老师将私家车停至农机实验室西边停车场。
成人短视频
2018年5月31日
